Básica Secundaria y Media Académica
Las metodologías y estrategias pedagógicas surgen del Enfoque Pedagógico Cognitivo en su propósito de fortalecer en los estudiantes los procesos mentales de acuerdo a su grado de complejidad para acceder al desarrollo de competencias. La mayoría de las estrategias que actualmente se emplean como mediación metodológica en las prácticas de aula, han sido construidas a partir de un proceso investigativo y del trabajo en equipo de los docentes de la institución y de los estudiantes del Programa de Formación Complementaria de Educadores, validadas en el contexto institucional, local, regional y nacional, a través de la Práctica Pedagógica, Investigativa y Social, el Programa de Asistencia Técnica Pedagógica desarrollado mediante procesos de capacitación y cualificación docente.
Dentro del aula seleccionar estrategias metodológicas de acuerdo a las características de los estudiantes y del contexto social y educativo permite enfocarnos en una visión meta-cognitiva que posibilita comprender de qué manera los estudiantes acceden mejor a los aprendizajes, haciendo que se involucren en los procesos con mayor interés y motivación, de tal manera que se facilite el desarrollo y fortalecimiento de las competencias.
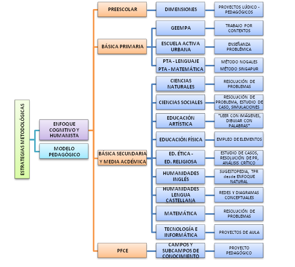
Las estrategias metodológicas propuestas para el trabajo pedagógico, en los diferentes ciclos y niveles, responden a las características del modelo pedagógico dialogante e interestructurante y del enfoque cognitivo y humanista, siendo consideradas mediaciones pedagógicas para favorecer el proceso de aprendizaje de los estudiantes.